实验室小白学习之路——01安全篇
本页内容综合整理自网络,仅作学习所用。
实验室安全知识
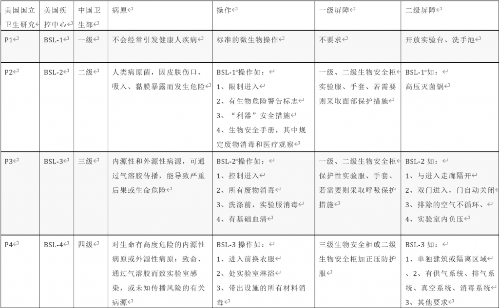
实验室安全防护等级
分级依据:微生物及其毒素的危害程度不同
具体分级:四级,一级最低,四级最高
- 一级实验室:一般适用于对健康成年人无致病作用的微生物;
- 二级实验室:适用于对人和环境有中等潜在危害的微生物;
- 三级实验室:适用于主要通过呼吸途径使人传染上严重的甚至是致死性疾病的致病微生物或其毒素;
- 四级实验室:适用于对人体具有高度的危险性,通过气溶胶途径传播或传播途径不明、目前尚无有效疫苗或治疗方法的致病微生物或其毒素
P是英语protect 保护的缩写。实验室具备跟一般微生物学实验室相同等级的设备.
- 若在此级实验室内同时进行非基因重组的实验时,需明确划分实验区域,小心进行操作.
- 进行实验时,宜关闭实验室的门窗.
- 每日实验结束时需灭菌实验台,如实验中发生污染,需立即加以灭菌.
- 实验所产生之所有生物材料废弃物,须尽快灭菌后再依院方「感染性废弃物管理」相关办5.法丢弃.被污染的器具需先经灭菌后,再清洗使用或丢弃.
- 不得用口做吸量操作.
- 实验室内禁止饮食,吸烟及保存食物.
- 操作重组体之后,或离开实验室之前要洗手.
- 在所有操作中,应尽量避免产生气雾.
- 要从实验室搬离被污染物品时,必须将其放入坚固且不漏的容器,在实验室内密封后才可运出.
- 防除实验室的非实验用生物,如昆虫及鼠类等.
- 若有其他方法可用,应避免使用针头.
- 实验用衣物的使用,需遵从计划主持人的指示.
- 需遵守计划主持人所订之其他事项.
p2实验室
- 符合BSL-2实验室建设要求。
- 实验室门口带锁并可自动关闭。实验室的门应有可视窗。
- 有足够的存储空间摆放物品以方便使用。在实验室工作区域处还有供长期使用的存储空间。
- 在实验室的工作区域处应有存放个人衣物的条件。
- 在实验室所有的建筑内配备高压蒸汽灭菌器,并按期检查和验证,以保证符合要求。
- 在实验室内配备生物安全柜。
- 设洗眼设施,必要时应有应急喷淋装置。
- 考虑机械通风,如使用窗户自然通风,有防虫纱窗。
- 有可靠的电力供应和应急照明。必要时,重要设备如培养箱、生物安全柜、冰箱等应设用
电源。 - 实验室出口有在黑暗时可明确辨认的标识。
全称叫“生物安全防护三级实验室”。整个实验室完全密封,室内处于负压状态,从而使实验室内部的气体不会跑到外面而造成污染。
- 实验室中必须安装Ⅱ级或Ⅱ级以上生物安全柜。
- 所有涉及感染性材料的操作应在生物安全柜中进行。
- 当这类操作不得不在生物安全柜外进行时,必须采用个体防护与使用物理抑制设备的综合防护措施。
- 在进行感染性组织培养、有可能产生感染性气溶胶的操作时,必须使用个体防护设备。
- 当不能安全有效地将气溶胶限定在一定范围内时,应使用呼吸保护装置。
- 工作人员在进入实验室工作区前,应在专用的更衣室(或缓冲间)穿着背开式工作服或其他防护服。工作完毕必须脱下工作服,不得穿工作服离开实验室。可再次使用的工作服必须先消毒后清洗。
- 工作时必须戴手套(两副为宜)。一次性手套必须先消毒后丢弃。
- 在实验室中必须配备有效的消毒剂、眼部清洗剂或生理盐水,且易于取用,可配备应急药品。
实验室安全防护等级
- 生物安全一级(BSL-1):BSL-1是大多数研究和临床实验室常用的基本防护等级,适用于已经明确鉴定的,不会在正常健康人体内引起疾病的活性微生物。
- 生物安全二级(BSL-2):BSL-2适用于已知会通过吸入或经皮或粘膜暴露而引起不同严重程度人类疾病的中等风险生物因子。大多数细胞培养实验室应至少达到BSL-2级,但具体要求取决于所使用的细胞系以及开展工作的类型。
- 生物安全三级(BSL-3):BSL-3适用于已知有可能通过气体挥发传播的本地或外来性生物因子,以及可能导致严重和潜在致命感染的生物因子。·
- 生物安全四级(BSL-4):BSL-4级适用于可通过气体挥发传播,对个人造成危及生命的不治之症的外源性生物因子。这些高致病风险的生物因子必须控制在高防护等级的实验室内。
- SDS安全技术说明书(SDS):是一种包含特定物质属性信息的表格,其中包括熔点、沸点和闪点等物理数据,以及关于其毒性、反应性、健康影响、储存、处置、建议使用的防护装备和溢出处理的信息。

P3、P4实验室安全措施中,最主要的措施还是一级屏障和二级屏障。一级屏障为生物安全柜和实验服(或正压防护服),二级屏障主要为实验室气流控制及灭菌设施。
实验室安全基本原则及行为规范
1、安全第一,实验第二!
- 麻痹大意,不学习安全基本知识、不按实验安全规则操作,是造成安全隐患的首要原因。
2、遵守实验室工作守则
- 必须遵守各场所制定的安全规则。
- 接受与工作本身有关的安全教育及培训。
- 进实验室前应穿实验服,戴护目镜和防护手套。
- 禁止穿拖鞋和凉鞋进入实验室,禁止戴饰品进行实验。
- 实验室门口禁止堆放垃圾和其他阻碍进出物品。
- 不得在实验室饮食、储存食品、饮料等个人生活物品;不得做与实验、研究无关的事情。
- 整个实验室区域禁止吸烟(包括室内、走廊、电梯间等)。
- 保持实验室干净整洁,实验结束后实验用具、器皿等及时洗净、烘干、入柜,室内和台面均无大量物品堆积,每天至少清理一次实验台。
- 离开实验室前须洗手,不可穿实验服、戴手套进入餐厅、图书馆、会议室、办公室等公共场所。
- 实验室内的药品柜要进行上锁。
- 实验室无人时要锁上实验室的门。
- 离开工作场所务必随手将不用的水、电、天然气、气体等开关关闭。
- 实验工作中碰到疑问及时请教该实验室或仪器设备责任人,不得盲目操作。
- 做实验期间严禁长时间离开实验现场。
- 晚上、节假日做某些危险实验时室内必须有二人以上,以保实验安全。
- 未经实验室管理部门允许不得将外人带进实验室。
- 熟悉紧急情况下的逃离路线和紧急应对措施,清楚急救箱、灭火器材、紧急洗眼装置和冲淋器的位置。铭记急救电话119/120/110。
- 必须了解各工作场所逃生及疏散路线。
- 保持实验室门和走道畅通,最小化存放实验室的试剂数量,未经允许严禁储存剧毒药品。
- 发现实验楼内任何地方有危害安全之人、事、物等,必须立即向有关人员反映作紧急处理。
实验室常见警示标识
中 华 人 民 共 和 国 卫 生 行 业 标 准:WS 589—2018















THE END







